6.9 Idi Glow Plug Controller Wiring Diagram
Just got it back with all glo plugs fried. I would use a push button switch with constant duty glow plugs.

Idi Glow Plug Controller Diagram Wiring Diagram Image
Ford 7 3 glow plug relay wiring wiring diagram intended for 7 3 7 3 idi glow plug controller wiring diagram.

6.9 idi glow plug controller wiring diagram. # powerstroke glow plug wiring. 2002 7.3 powerstroke glow plug relay wiring diagram.this guide even consists of suggestions for added materials that you could need to be able to complete your tasks. Just starting to fininsh up the plumbing and begining to work on the wiring for my 6.9l idi engine swap project, i have the complete glow plug harness and actually still have the donor truck if anything else is needed, i understand these motors are fairly straight forward to wire up was just wondering if anybody has a diagram or any input, i am planning to use a push.
Someone rewired the glowplugs and with a switch but i want to wire it back to original. Ford 7 3 glow plug relay wiring wiring diagram intended for 7 3 idi glow plug controller wiring diagram powerstroke glow diagram. 7 3 powerstroke wiring diagram google search funny truck quotes diagram ford excursion
It's only $20 and well worth it. 86 should be 12 volt with the spade type. It contains guidelines and diagrams for various types of wiring methods as well as other products like lights, windows, and so forth.
The glow plugs on the idi diesels are relatively easy to access and replacement is not overly complicated with basic hand tools. 2big posts on one side is. 1983 ford f250 6 9 diesel glow plug relay manual bypass.
It contains guidelines and diagrams for various types of wiring methods as well as other products like lights, windows, and so forth. It has an extensive diagnostic and repair section for glow plugs in your truck, either 6.0 or 7.3. With this sort of an illustrative guidebook, you’ll be capable of troubleshoot, stop, and complete your projects easily.
I just need to get the hot wire directly, not going through the old and stuck on 6.9 glow controller. 1958560 · updated apr 1, 2008. New school diesel brings clean burns to the masses powerstroke car engine engineering.
Wiring up manual glow plug switch ford truck enthusiasts forums in 7 3 idi glow plug controller wiring diagram plugs glow diagram. 7 3 glow plug relay diagram in 2021 powerstroke plugs glow. Wiring diagram includes several comprehensive illustrations that present the connection of varied things.
Wire a momentary switch to control power to glow plugs manually. #idi glow plug controller diagram. Went to ford bought new plugs, relay, controller.
Wait to start signal is not part of the glowplug relay. The glow plugs on the idi diesels are relatively easy to access and replacement is not overly complicated with basic hand tools. 27+ 6.9 idi glow plug controller wiring diagram png.
It contains directions and diagrams for different varieties of wiring methods as well as other things like lights, windows, and so on. This is on a f k code on vin with a lthis awesome image selections about 7 3 idi glow plug wiring diagram is accessible to download. You should be able to get it at the auto parts store.
L power stroke engine and drivetrain > injectors or wiring injector wiring harness.tagged with: 7.3 powerstroke glow plug relay wiring diagram. 4 jul 2008 — my dad needs a color coded glow plug wiring schematic for a 1987 ford 6.9l diesel, 4 x 4.
Get 6 9 idi glow plug controller wiring diagram images. 73l idi glow plug controller diagram 60 powerstroke problems issues and fixes little power shop 60l power stroke glow plug system troubleshooting guide gpcm with intercooler tube removed 7 3 glow plug relay wiring diagram wiring diagram 7 3 powerstroke glow plug relay wiring diagram collection for7 3 powerstroke glow plug relay wiring 7 3. Best glowplugs for a 6.9 idi with manual control.
If you don't manually operate the glow plugs i guess this won. #diagram of ford f glow plug relay on. # 7 3 glow plg relay wiring.
73 idi glow plug wiring diagram.wiring diagram consists of several comprehensive illustrations that. Pick up a copy of haynes diesel repair manual, part # 10330. Shape untill i loaned it to my brother 2 mos.
Did some digging and found that 87 was the change over to the 6 volt glow plugs, so only 1 year of the 6.9's had em. You'll find alot of good info. #images of ford 6 9 diesel glow plug circut.
# ford f glow plug relay wiring diagram. I need to splice the plug on the old 6.9 controller and jump the hot wire to the 7.3 glow controller. 6.9 diesel glow plug wiring diagram.
Jul 20, · 6 9 glow plug wiring diagram trusted diagramrhdafpodsco also 7 pin relay wiring diagram bypass flasher electrical house o rhdeniqueodoresclub as well as 7 3 idi glow plug wire harness 30 wiring diagram images rhcitaasia also ford 7 3 l glow plug wiring harness schematic diagramsrhogmconsultingco further glow plug wiring harness diagram. I have mounted it behind the right batery, just under the place the old 6.9 glow relay was mounted on the fender. Put plugs and relay in so far.

Wiring Diagram For Glow Plug Relay 73
7.3L IDI Manual Glow Plug Controller/Switch Wiring

Idi Glow Plug Controller Diagram Wiring Diagram Image
7.3 Idi Glow Plug Wiring Diagram Collection Wiring
69 Idi Glow Plug Controller Wiring Diagram

2002 Ford Excursion 7.3 Glow Plug Module

1995 F350 7 3 Glow Plug Relay Wiring Diagram Wiring
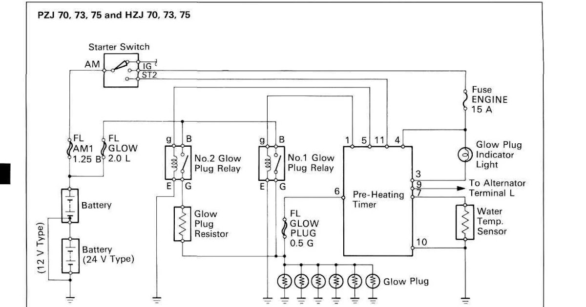
Figure 9. Glow Plug System Schematic
27 73 Glow Plug Relay Wiring Diagram Worksheet Cloud
1995 F350 7 3 Glow Plug Relay Wiring Diagram Wiring

7.3 Idi Glow Plug Controller Wiring Diagram Wiring Diagram

Glow Plug Diagram Glow Plug Timer Relay Wiring Diagram

7.3 Idi Glow Plug Controller Wiring Diagram Wiring Diagram
6.9 idi glow plug and fss wiring help needed Ford Bronco

Wiring Diagram For Glow Plug Relay 73
Hzj75 Glow Plug Wiring Diagram

